Электронная „начинка” современных моделей видеомагнитофонов и видеоплееров фирмы LG практически полностью сосредоточена на одной большой печатной плате. В ряде разных моделей используются одни и те же типы печатных плат, различия между моделями заключаются в наличии или отсутствии некоторых электронных компонентов, микросхем и перемычек. Использование такой конструкции позволяет фирме уменьшить себестоимость изготовления аппаратов, однако при этом существенно затрудняется проведение диагностики и ремонта аппаратуры. Большинство измерений приходится проводить, предварительно перевернув аппарат, а отпайка элементов, находящихся под лентопротяжным механизмом, оказывается возможной только после его снятия. И так происходит при каждой операции.

Расположение всех блоков видеомагнитофона на одной плате осложняет работу с принципиальными схемами, так как нет четких границ между функциональными устройствами — системами управления, каналами изображения, звука и др. Чтобы облегчить работу при проведении диагностики и ремонта, можно использовать нанесенные вдоль длинных сторон платы буквенные обозначения — A, B, C, D, E, а вдоль коротких сторон цифровые — 1, 2, 3, 4. Точки пересечения линий, соответствующих буквенным и цифровым обозначениям на сторонах платы, являются центрами локальных квадратов А1, А2, А3, А4, В1, …, всего 20 квадратов.
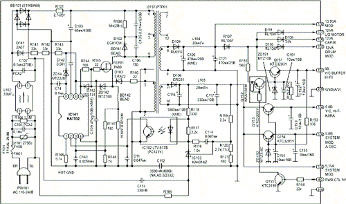
На рис. 1 показана обратная сторона печатной платы 6870R1969BD, используемой в видеоплеерах LG-ВН762W и в большом числе других.
Конкретная модель определяется соответствующим комплектом устанавливаемых на плату элементов, содержимым памяти ЭСППЗУ IС503 типа KS24CO21C и комбинации коммутационных диодов на наборном поле (поз. 1 на рис. 1) из 16 позиций DJ01-DJ16. Во всех моделях имеются:
Где в мириссе
ближайшая ветеринарная клиника.
· система управления и автоматического регулирования на базе микропроцессора IС501 типов GMS3976, GMS3977 с различными „прошивками” (позиционные номера элементов обозначаются как 5хх — R501, R502 и т.д.);
· канал изображения на базе микросхемы IС301 типа LA71578 или LA71598М, НА118717 (позиционные номера с 3хх);
· источник питания (позиционные номера, начинающиеся со 101);
· в стереофонических видеоплеерах дополнительно устанавливается узел HI-FI звука на базе микросхемы IС801 типа LA72634М (позиционные номера 8хх);
· в моделях, содержащих KARAOKE, устанавливаются соответствующие элементы с позиционными номерами 4хх.
Содержимое ЭСППЗУ IС503 определяет язык экранного меню и стандарты звукового сопровождения выходного телевизионного модулятора. Комбинация диодов на наборном поле определяет наличие или отсутствие определенных функций (HI-FI, KARAOKE, NTSC и др.).

На рис. 2 приведена электрическая принципиальная схема импульсного источника питания (ИИП) видеоплееров LG-BH762W, ВН759KW, ВН769KW, выполненного по традиционной схеме ШИМ-регулятора с оптопарой в цепи обратной связи.
Защитный варистор V101 типа SVC681D-10A (PART № 656-004C) в серийной аппаратуре часто отсутствует: очевидно эффективность защиты ИИП от бросков сетевого напряжения оказалась недостаточной и фирма отказалась от применения варистора. В качестве ключевого транзистора FEP01 могут быть использованы полевые транзисторы SSS3N80, SSS3N80А фирмы SAMSUNG (800 В, 3 А) или 2SK2647-01MR фирмы FUJI (800 В, 4 А), корпус типа ТО220F (пластик). Из более распространенных подойдут для замены BUZ80AF1 фирмы SIGNETICS, 2SK1611 фирмы MATSUSHITA и многие другие.
В качестве драйвера IС141 кроме микросхемы КА7552 фирмы SAMSUNG может быть использована FA5311Р фирмы FUJI, управляемый стабилизатор IС103 может быть типа LM431AZ. При поиске подходящей замены вышедших из строя элементов часто вызывает затруднения отсутствие информации об их параметрах. Выпрямительный мост BD101 типа S1WBA60 фирмы SHIDENKEN, рассчитанный на ток 1 А и обратное напряжение 600 В, без проблем заменяется на большинство других типов. В качестве шунтирующего диода D102 кроме EG01CW можно использовать любые быстродействующие диоды (Шоттки), рассчитанные на ток 1 А и обратное напряжение 1000 В, например ВА159 фирмы RHOM. В наименованиях примененных в ИБП стабилитронов присутствует номинальное напряжение стабилизации. Импульсный трансформатор РТР01 может быть типов CS015F, SJ015FCS, SJ WIDE EER2 — PART NO 642-015F.

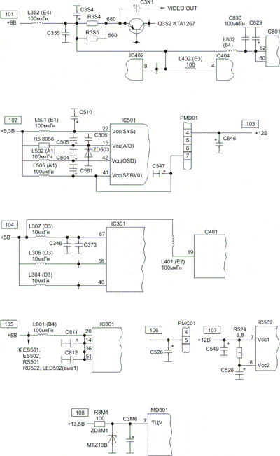
Вторичные цепи ИБП содержат два однополупериодных выпрямителя: D109, С120, L104, С121 на 13,5 В и D106, C116, L103, C117 на 5,3 В. Питание различных узлов видеоплееров производится через отдельные цепи — диоды, дроссели, стабилизаторы (рис. 3), которые находятся в самых разных местах печатной платы и найти их при ее перевернутом положении довольно трудно, поэтому для поиска целесообразно использовать позиции локальных квадратов.
Вывод 108 „13,5 VA MOD” ИИП (рис. 2) служит для питания высокочастотного модулятора телевизионных сигналов (RF MODULATOR) MD301 типа ТАМС — G012D через резистор R3M1, рис. 3 (локальный квадрат Е4), потребление тока этой цепи 4…6 мА.
Вывод 107 „12 VA L/D MOTOR” ИИП предназначен для питания микросхемы управления двигателем заправки IC502 типа КА3082 фирмы SAMSUNG (рис. 3), максимальный ток в этой цепи в момент пуска двигателя заправки в режиме выброса кассеты достигает 180 мА.
С вывода 106 „12 VA CAP.M” ИИП обеспечивается питание узла ведущего двигателя, собранного на микросхеме М63101FP через конт. 5 соединителя РМС01. Ток потребления указанной цепи колеблется в основном в пределах 150…300 мА в зависимости от режима работы видеомагнитофона и может достигать 0,5 А в режиме обратного просмотра.
Питание узла электропривода БВГ, который собран на микросхеме ВА6975FS фирмы RHOM поступает с выводов 103 „12 VA DRUM MOD” и 102 „5,3 VA SYSTEM MOD”. Напряжение +5,3 В подается на конт. 7 соединителя РМD01 через дроссель L505 (рис. 3), он иногда выходит из строя (обрыв), вместо него, конечно, можно поставить перемычку, но более корректно его заменить на отечественный типа ДМ-0,1-100 мкГн. Потребление тока с вывода 103 около 60 мА, при пуске БВГ ток может достигать 0,3 А. Проверку наличия питающих напряжений на выводах 103 и 102 нужно проводить на контактах платы электропривода, находящейся на БВГ (конт. 4, 7 РМD01 соответственно).
Вывод 101 „9 V Y/C BUFFER, HI-FI” ИИП, через который протекает ток всего 10 мА, обеспечивает питание выходного видеоусилителя, собранного на транзисторе Q3S2 типа КТА1267, микросхемы IC801 канала HI-FI звука типа LA72634M фирмы SANYO (выв. 60, 62) и микросхем IС402 типа ВА335 (выв. 9), IC404 типа КА3403 (выв. 4) в моделях с КАRAOKE (рис. 3).
Вывод 104 „5,0 V Y/C, HI-FI KARA” ИИП служит для питания микросхем IС301 канала изображения (выв. 40, 87) и IС401 блока KARAOKE. Ток в этой цепи около 270 мА.
С вывода 105 „5,0 V SYSTEM MOD, A.OSC” ИИП напряжение +5 В подается на микросхему IС801 блока HI-FI, фототранзисторы датчиков вращения подкатушечников RS501, RS502 и концевых датчиков ES501, ES502 в блоке управления видеоплеера. Эта цепь обеспечивает питание и светодиода „РOWER” на передней панели. Отсутствие у указанного светодиода свечения означает и отсутствие напряжения в цепи, скорее всего по причине обрыва в транзисторе Q154 (рис. 2). Токопотребление в цепи вывода 105 составляет около 30 мА.
Вывод 102 „5,3 VA SYSTEM MOD” ИИП служит для питания всех устройств, входящих в состав центрального микропроцессора IС501 (рис. 3): системы управления (выв. 22), АЦП (выв. 15), системы авторегулирования (выв. 41) и формирователя экранных меню (выв. 42). Потребляемый ток в этой цепи около 150 мА.
Токи потребления в цепях питания, приведенные выше, могут помочь при ремонте того или иного узла видеоплеера.
Ю.Петропавловский