
Простенькая относительно схемка, со средними параметрами, на основe транзисторoв с большим усилением. Была сделана для своих нужд в качестве лабораторного.
Часто приходилось заниматься ремонтом или запуском разных схем, для которых нужно было просто иметь чем их питать 3V, 5V, 6V, 9V, 12V… И каждый раз искал что-нибудь подходящее. В ход шли блоки питания от калькуляторов, магнитофонов, аккумуляторы, батарейки. Иногда радовался, что соответствующий источник не давал больших токов, таким образом спасая меня от лишних трат. Конечно делал одно- двух-транзисторные стабилизаторы для решения этой проблемы, но резульнаты не удовлетворяли. Где-то на второй волне вдохновения родилось то, с чем хочу поделится.
Применяется до сих пор при ремонте и запуске устройств, если подходит выходное напряжение конечно. А также при не совсем обычном применении — проверка стабилитронов, зарядка пальчиковых аккумуляторов, просто как источник стабильного тока. В таких случаях крайне удобно наличие хотя бы вольтметра на выходе.
Устройство разрабатывалось для выходного напряжения 1…12V и регулирования выходного тока в пределах 0,15…3А.

Конечно для хороших результатов поставил транзисторы с усилением более 500 (сняты с платы МЦ-31 телевизора 3усцт), а составной регулирующий — около 10 000 (если измеритель не врёт — взял из модуля СКР телевизора 2усцт, коррекция растра).
Важно наверно, что питал схему от автомобильного аккумулятора, когда снимал данные.
Далее поставил трансформатор и некоторые чудеса, типа 3А при 12V, стали невозможными. Падало напряжение на выходе выпрямителя. Кому ещё интересно — ближе к схеме.
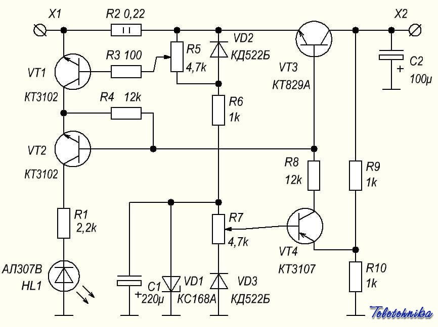
Итак, на Х1 подаётся минус источникa напряжения, а с Х2 берётся стабилизированное и ограниченное в выходном токе напряжение. Если вкратце, то VТ3 — регулирующий, VТ4 — компаратор и усилитель сигнала ошибки стабилизатора напряжения, VТ1 - компаратор и усилитель сигнала ошибки стабилизатора выходного тока, VТ2 - датчик наличия ограничения выходного тока. За основу был взят распространённый вариант стабилизатора напряжения.

Она слегка изменена, чтобы можно было менять в возможно больших пределах выходное напряжение, и убрать блокирование стабилизатора. Добавлен R8, чтобы сделать возможным работу схемы ограничения выходного тока на VТ1. Добавлен R7 и VD3 для установки пределов изменения выходного напряжения. Конденсаторы С1 и С2 помогут уменьшить пульсации на выходе. Теперь позвольте для себе-подобных проитись с объяснениями по второму кругу (cм. первую схему). При появлении на входе Х1 относительно общего провода отрицательного постоянного напряжения в пределах 9…15V, появится ток в цепи R2-VD2-R6-VD1. На стабилитроне VD1 появится стабильное напряжение. Часть этого напряжения подаётся на базу VТ4, который в результате откроется. Его ток коллектора откроет VТ3. Ток коллектора VТ3 зарядит С2, а через делитель R9, R10 часть напряжения С2 (оно же выходное) поступит на эмитер VТ4. Этот факт не позволит выходному напряжению расти больше чем удвоенное (Uбазы_VT4 - 0,6V). Удвоенное потому, что делитель R9, R10 на два. Так как на базе VT4 напряжение стабильно, выходное тоже будет стабильным. Это есть рабочий режим. Транзисторы VТ1, VТ2 закрыты и никак не влияют. Подсоединим нагрузку. Появится ток нагрузки. Он потечёт по цепи R2, Э-К VТ3 и дальше в нагрузку. R2 здесь работает датчиком тока. Пропорционально току на нём появляется напряжение. Это напряжение суммируется с частью напряжения, взятого с помощью R5 от VD2 и прилагается к базовому переходу VТ1 (R3 — чисто для ограничения тока базы VТ1 при бросках и защиты таким образом VТ1) и когда оно становится достаточным для открытия VТ1, устройство входит в режим ограничения выходного тока. Часть тока коллектора VТ4, который раньше поступал в базу VТ3, сейчас уходит через переход база-эмитер VТ2 в коллектор VТ1. Благодаря большому коэффициенту усиления транзисторов, напряжение база-эмитер VТ1 будет поддерживаться около 0,6V. Это значит, что напряжение на R2 будет неизменным, следовательно и ток через него, а дальше через нагрузку тоже. Движком R5 можно выбирать ограничение тока от минимального до почти 3А. При наличии режима ограничении тока открыт и VТ2, своим током коллектора он зажжёт светодиод HL1.
( Следует понимать, что ограничение тока «имеет приоритет» перед «стабильностью» выходного напряжения.)
На выходе устройства я поставил вольтметр, а вот когда нужно ограничение на определённом токе, просто закорачиваю выход тестером в режиме амперметра и с помощью R5 добиваюсь желаемого.
Детали: Схемка простинькая но всё хорошее основано на большом усилении транзисторов (более 500). А VТ3 вообще составной. Букв на названиях транзисторов нет, но должны все подойти. У меня все «Г». Главное — усиление и малые утечки. В справочнике пишут что у некоторых букв «Ку» от 200, но мои все имели более 600. Переменники попались группы А. Для VТ3 нужен радиатор. Я поставил какой был и влез в корпус. Максимальную надежность обеспечит лишь радиатор, расчитанный на рассеивание мощности равной Uвходное умножить на 3А, т.е. 30…50Вт. Думаю мало кому понадобится 1V на 3А долговременно, поэтому смело можно ставить радиатор в 2…3 раза меньше.
VD2 и VD3 служат источниками напряжения в 0,6V. Можно использовать и другие кремниевые диоды. R4 — несколько сдвигает порог, когда загорается светодиод. Если он горит, значит вовсю идет ограничение выходного тока. R1 просто ограничивает ток светодиода. Потенциометры можно и с большим номиналом (в 2…3 раза). R8 можно уменьшить (где-то до 4к), если у транзистора VТ3 не хватит усиления.
С печатной платой — как обычно в простых схемах, изготавливаемых в единственном экземпляре. Была плата для другого регулируемого стабилизатора напряжения, параметры которого не устраивали. Она была превращена в макетницу и на ней собрана данная схема. Резисторы использованы на 0,25 Вт (можно и 0,125) — не вижу особых требований. При 3А (если Ваш выпрямитель их даст) — заводской проволочный R2 (2 Вт-а) будет на пределе и наверно стоит ставить мощнее (5Вт). Электролиты - К50-16 на 16V.
Eсли нет составного транзистора — «составьте» его из чего есть. Начните с КТ817 + КТ315, с буквами «Б» и дальше. (Если всё же не хватит усиления у VТ3, я бы уменьшил R9 и R10 до 200 Ом и R8 до 2 кОм).
Трансформатор, выпрямитель и конденсатор фильтра — Ваши. Они не менее важны, но я хотел рассказать только о таком более-менее универсальном стабилизаторе. (У меня стоит 10-ватный транс на 10V/1А переменного, откуда-то взятый блочный мостик на 1А, и 4000мкФ/16V электролит фильтра. (Стыдно, зато всё влезает в корпус))
Нужно заметить, что стрелочный индикатор (в схеме не указан) с помощию переключателя, можно использовать и как вольтметр и как амперметр. В первом случае видим выходное напряжение, во втором выходной ток.
Вышерасписанное устройство у меня работает в составе «всё в одном» : развитый (хоть и однополярный) блок питания, частотомер и генератор звуковых частот (синус, квадрат, треугольник). Схемы взяты из журнала «Радио». (Работают не совсем так как хотелось бы. Во первых потому, что внёс слишком много «несанкционированных» изменений — особенно в элементной базе — поставил что имел.) Конечно имеется возможность работы головки вольтметра в качестве индикатора частоты в частотомере. При пользовании генератором — частотомер показывает частоту. Имеется и выход переменного напряжения 6,3V и 10V , на всякий случай.
Корпус, который виден на фотографии не ахти, чтобы его повторять. И вообще: всё там задумывалось как зеркальное отражение, но загнул переднюю панель по ошибке не в ту сторону. Я растроился и не стал уже его никак украшать.